产品中心banner
所有分类
分类

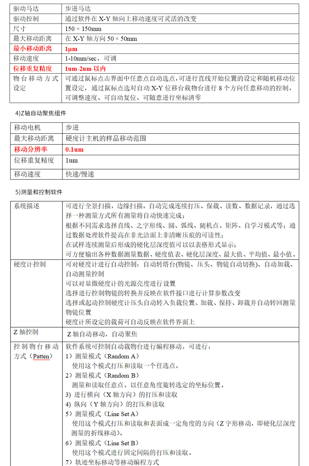
    TMHVS-10MDX-AXYZA 全自动维氏硬度计

    所属分类:硬度计 > 维氏硬度计
    产品概述:TMHVS-10MDX-AXYZA 全自动显微维氏硬度计由两部分组成:TMHV-10MDX自动转塔数显触摸屏维氏硬度计以及TMHVS-AXYZF全自动(显微)维氏硬度测量和控制系统
Copyright © 2019 上海钛洪实验室设备有限公司[官网] 技术支持:江苏东网科技 [后台管理] 沪ICP备15037575号
Top