产品中心banner
所有分类
分类

    TMHVS-1MDT-AXYZF 全自动显微维氏硬度计

    所属分类:硬度计 > 显微硬度计
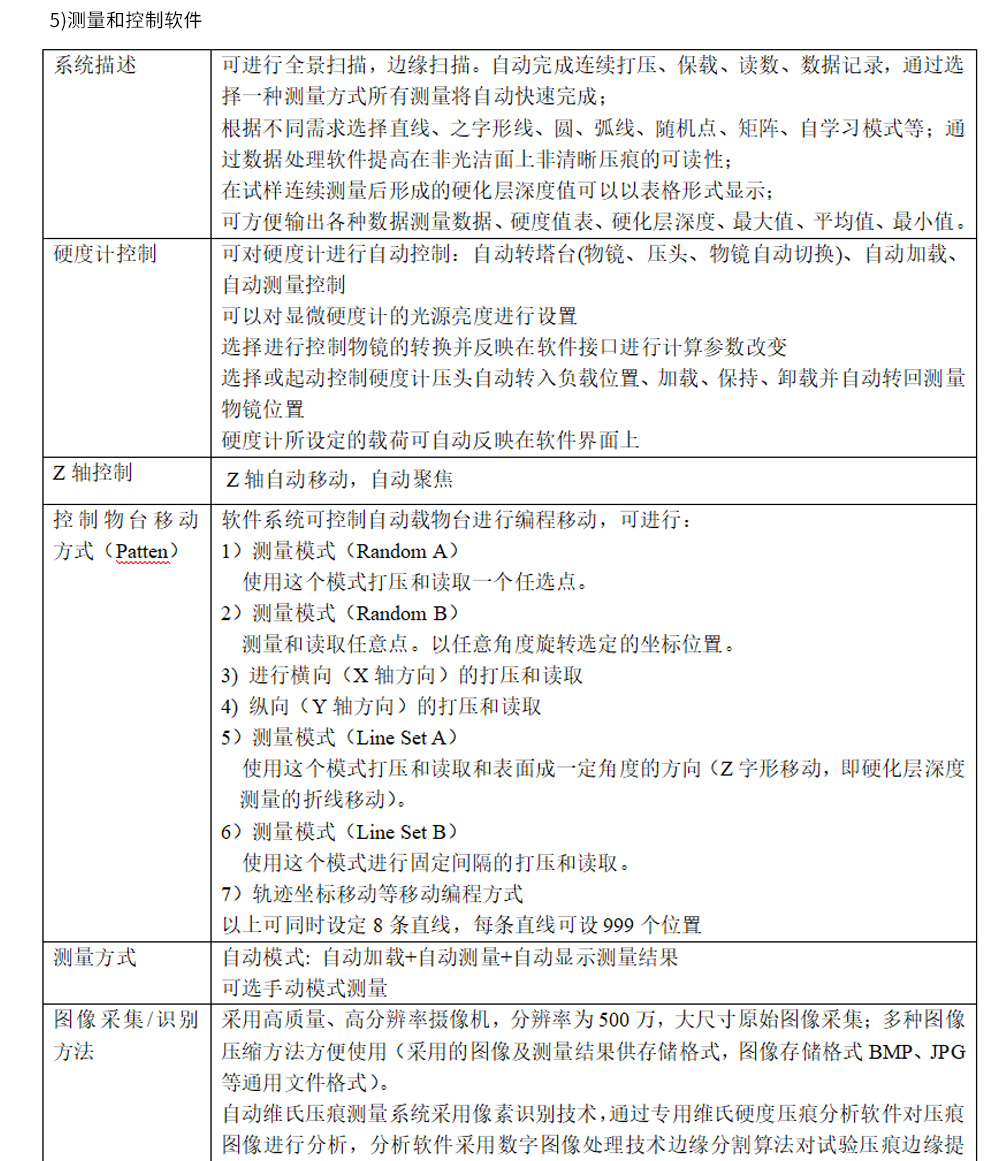
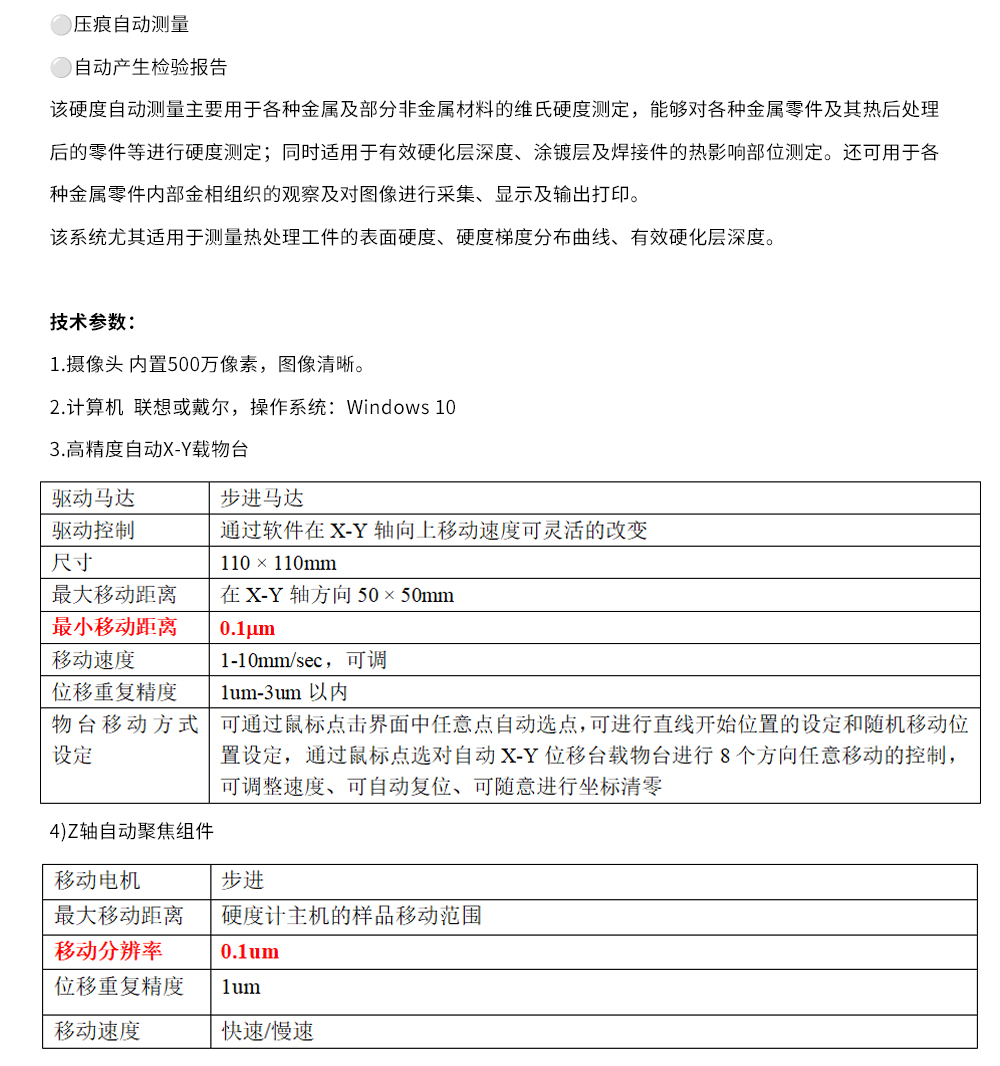
    产品概述:TMHVS-1MDT-AXY 全自动显微维氏硬度计由两部分组成:TMHV-1MDT自动旋转塔台的触摸屏显微硬度计以及TMHVS—AXYZF维氏硬度自动测量和控制系统
Copyright © 2019 上海钛洪实验室设备有限公司[官网] 技术支持:江苏东网科技 [后台管理] 沪ICP备15037575号
Top